OsteoAware: Bridging the Gap in Bone Health
Transforming medical knowledge into daily preventative action for women 40+ through gamified behavioral change.
Overview
Role: Lead UX/UI Designer
Timeline: Summer 2021 (Thesis)
Tools: Figma, Maze, Photoshop, Google forms, Zoom
Deliverables: High-fidelity Prototype, Behavioral Strategy, Testing Report
The Challenge & The Solution
The Problem: “Information Paralysis” Osteoporosis is a “silent” condition. Many women 40+ are unaware of the direct link between menopause and bone density loss. Because they don’t feel the symptoms, there is a massive gap between medical knowledge and the motivation to take preventative action.
The Solution: Designing for “Doing” OsteoAware is a mobile educational platform that uses the Octalysis Gamification Framework to move users through the stages of “Change Readiness.” By blending intrinsic and extrinsic motivators, the app turns complex health data into a rewarding, habit-forming experience.
The Vision: Beyond Knowing
“Knowing is not enough; we must apply. Willing is not enough; we must do.” — Johann Wolfgang von Goethe
This project was driven by the philosophy that technology’s greatest role in healthcare is not just to inform, but to empower. I focused on shifting users from Stage 1 (Pre-contemplation) to Stage 2 (Contemplation/Action).
Research: Understanding the User
I conducted mixed-method research, including three distinct surveys targeting women 40+ in Ireland. This helped define two primary personas who represent the “readiness” spectrum:
- Kate (The Unaware High-Flyer): Working full-time, active, but unaware that daily habits and the lack of a DXA scan are silent risks.
- Aoife (The Active Learner): Aware of health but misses the link between menopause and calcium intake. She prefers learning via mobile during her part-time schedule.





Strategy: The Octalysis Framework
To solve the “motivation gap,” I implemented Human-Focused Design using the Octalysis framework. I focused on a hybrid motivation model:
- Extrinsic (Black Hat): Using Accomplishment and Ownership (badges and medals) to provide immediate feedback and rewards for completing lessons.
- Intrinsic (White Hat): Using Empowerment and Meaning to foster long-term habit changes and a sense of self-efficacy.
Design Philosophy: Accessible Neumorphism
I chose a Neumorphic style to create a soft, modern, and “medical-but-approachable” aesthetic.
- Trust through Simplicity: Clean backgrounds and soft shadows reduce the “clinical” feel of health data.
- Accessibility First: To counter the common usability issues of Neumorphism, I utilized high-contrast call-to-action buttons and bold typography to ensure the interface remained accessible for the 40+ demographic.
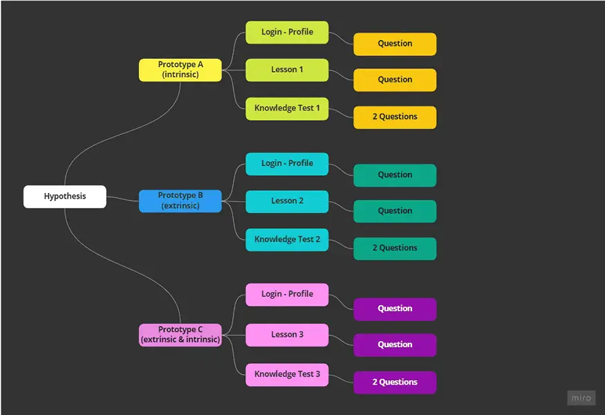
Validation: The Three-Prototype Test
I used Maze.co to run remote usability testing on three distinct versions of the app to prove my hypothesis:
- Prototype A: Intrinsic motivation only.
- Prototype B: Extrinsic motivation only.
- Prototype C (The Winner): A hybrid of both.
The Results:
- User Preference: 80% of users chose Prototype C, stating it felt “more complete” and “easier to follow.”
- Behavioral Impact: Users reported a 9.8/10 inclination to change their bone-health habits after using the application.
Iteration: Refining the Friction
Testing revealed key pain points that led to critical UI refinements:
- Navigation Confusion: Users struggled to find current lessons. Solution: I implemented a “Home Screen First” logic that surfaces the current lesson immediately after login.
- The “Exit” Trigger: A bright blue exit button caused accidental task termination. Solution: I moved the exit function to a top-level settings menu and used a neutral grey “low-priority” color.





Final Reflection: Designing for Purpose
OsteoAware proved that UX is the most powerful tool we have to translate scientific research into human action. By studying people through an ethnographic lens, I realized that my passion lies in creating products that don’t just solve a task, but improve the longevity and well-being of the user.